本文目录一览:
- 〖壹〗、现在出入福州最新规定
- 〖贰〗 、福州现在属于什么风险等级
- 〖叁〗、现在福建福州疫情是什么风险等级?
- 〖肆〗、从三明到福州有哪些地区的疫情较为严重
- 〖伍〗、福州疫情在哪一个地区
现在出入福州最新规定
离开福州:中高风险地区人员:严控出福州,非必要不离榕。其他人员:乘汽车 、火车、飞机等离开福州 ,以及搭乘地铁、公交等公共交通,需持48小时内核酸检测阴性证明 。进入福州:中高风险地区人员:需要隔离,具体隔离政策根据当地防控要求执行。

当前,福州市全域均为低风险地区。对出行没有限制。近期我市市民如无必要 ,请勿前往“需查验48小时内核酸阴性的区域范围”以及“重点关注地区 ”(点击查看详情) 。入福州 我市对从高 、中风险地区以及重点关注地区入(返)榕的人员按规定采取健康管理措施。

福州对出榕没有特别限制,出榕人员持健康通行码“绿码”,在测温正常且做好个人防护的前提下可自由有序离榕 ,也可以正常跨省流动。

第二个是开设赌场罪,是指开设和经营赌场,提供赌博的场所及用具 ,供他人在其中进行赌博,本人从中营利的行为,处三年以下有期徒刑、拘役或者管制 ,并处罚金;情节严重的,处三年以上十年以下有期徒刑,并处罚金 。
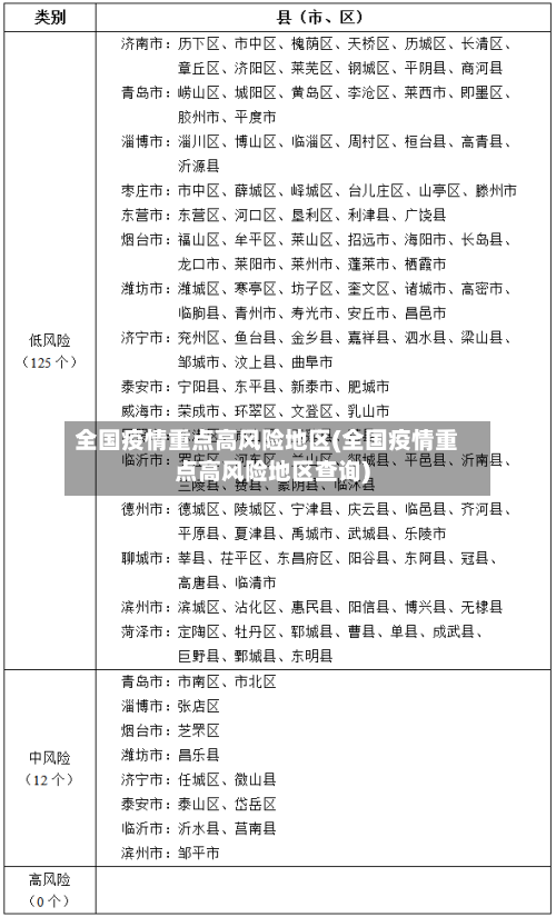
福建福州现在有1个低风险地区;有2个中风险地早拿区。疫情风险区等级划分的标准:高风险地区:一般是指累计新冠病例超过了50例 ,同时〖Fourteen〗、天内是有聚集性疫情发生。
福州现在属于什么风险等级
福建福州现在有1个低风险地区;有2个中风险地区 。疫情风险区等级划分的标准:高风险地区:一般是指累计新冠病例超过了50例,同时〖Fourteen〗 、天内是有聚集性疫情发生。中风险区域:14天以内有新增新冠确诊病例,合计新冠肺炎确诊病例未超过50病例;共合陆枝搭搭掘计确诊的病例超过50例,14天之内未未发生聚集性疫情。
安徽合肥:高风险地区回合肥需要集中隔离14天、且2次核酸检测均为阴性;中风险地区需要在社区集中管理隔离、2次核酸检测均为阴性;低风险地区回合肥 ,若是当地有本土确诊病例的,需要持3日内核酸阴性证明,若是无本土确诊病例的 ,只需要出示健康码绿码 。
台海网3月1日讯 据福州卫健委消息 根据国家和我省应对新冠肺炎疫情分区分级管理要求,并结合福州市疫情特点,落实科学精准防控 ,将福州市各县(市)区划分为低风险地区 、中风险地区(零星散发疫情区、一般疫情区和较多病例疫情区)、高风险地区等三大类并动态更新。
现在福建福州疫情是什么风险等级?
福建被列为基孔肯雅热I类风险区,本地传播风险较高,但近来公开信息未明确提及具体病例数量。 福建疫情风险等级 福建省属于基孔肯雅热I类地区 ,特点是伊蚊活跃期长 、本地病例较多,易发生聚集性疫情,需特别防范蚊虫叮咬和社区传播 。
福建福州现在有1个低风险地区;有2个中风险地区。疫情风险区等级划分的标准:高风险地区:一般是指累计新冠病例超过了50例 ,同时〖Fourteen〗、天内是有聚集性疫情发生。
台海网3月1日讯 据福州卫健委消息 根据国家和我省应对新冠肺炎疫情分区分级管理要求,并结合福州市疫情特点,落实科学精准防控,将福州市各县(市)区划分为低风险地区、中风险地区(零星散发疫情区、一般疫情区和较多病例疫情区) 、高风险地区等三大类并动态更新。
通过查询相关资料:截止11月7日福州新增8个中高风险区 ,部分区域降低风险等级 。福州市晋安、仓山、闽侯发布最新通告,调整部分区域新冠肺炎疫情防控风险等级。同时,晋安区新增1个高风险区 、1个中风险区 ,仓山区新增3个高风险区、3个中风险区。

从三明到福州有哪些地区的疫情较为严重
〖壹〗、尤溪县:2022年10月29日,尤溪县在“落地检”中发现1例阳性人员,其轨迹覆盖西滨镇 、福清市、长乐区等多地 。尤溪县作为三明与福州的交界区域 ,需警惕跨区域传播风险,建议出行前确认当地最新防控政策。出行建议风险评估:从三明到福州的路线中,福州高风险区(如台江区)和三明近期有病例的沙县区、尤溪县风险较高 ,需优先规避。
〖贰〗 、三明属于低风险区,三明现在可以直接进入福州,出示健康码就行 ,不需要核酸检测 。
〖叁〗、会。通过查询疫情防控相关资料显示,人在三明福州突然有疫情会变黄码,阳性病例、密接和次密接人员 、封控区人员会被赋红码。管控区人员、潜在风险人员、区域协查人员被赋黄码 。但被赋码人员中可能存在误判。
〖肆〗、景点:三坊七巷(历史文化街区) 、鼓山(登山观景)、西湖公园(城市休闲)。美食:鱼丸、肉燕 、佛跳墙等闽菜特色,可到老字号如“同利肉燕”品尝 。小贴士 三明北站位于沙县区 ,建议预留时间品尝沙县小吃(如扁肉、拌面)后再出发。福州夏季较热,建议春秋季出行,备好防晒用品。
〖伍〗、主要交通方式:由于地理位置的原因 ,福州到三明市的交通主要以公路和铁路为主。公路交通是最常见的交通方式,许多长途客车都会经过这条路线 。公路路况:福州到三明市的公路路况较好,大部分路段都是高速公路或者一级公路 ,车速较快,行驶时间也相对较短,适合自驾游。
〖陆〗 、从福州前往三明沙县 ,主要有两种交通方式可供选取。首先是乘坐火车,全程约200公里,大约需要1小时即可抵达 。火车班次较为频繁 ,出行时间较为灵活。另一种选取是乘坐汽车,票价为84元。距离大约为240公里,乘车时间大约需要3个小时左右 。虽然汽车班次较多,但具体发车时间需提前查询确认。
福州疫情在哪一个地区
没有疫情。福州 ,别称榕城,简称“榕 ”,福建省省会 ,位于福建省东部、闽江下游及沿海地区 。通过查询福州疫情防控中心显示:截止到2022年9月15日,连续7日内没有新增病例,属于常态化管理区域 ,所以没有疫情。福州于公元前202年,历史上长期作为福建的政治中心。
从三明到福州的路线中,福州当前存在疫情较严重区域 ,三明部分地区近期也有病例报告,需重点关注以下地区:福州疫情严重区域高风险区集中分布:2022年10月29日,福州市划定5个高风险区(如台江区部分区域)和70个中风险区 ,这些区域存在社区传播风险,需严格避免前往 。
福州疫情从10月12日开始。首先在福州市晋安区闽侯县核酸检测中发现4例无症状感染者阳性病例。起初可能是从快递或者海鲜食品传播出来。还经城乡结合部的KTU酒吧等公众场所扩大传播 。现在,疫情有了一定的控制。随着当地防疫政策与管理规定的优化调整,防控工作进入新的阶段。争取尽快实现防控与经济全面胜利 。
中新网福州10月25日电 (郑江洛)25日 ,福州晋安、台江 、马尾、闽侯、仓山等五区县相继发布通告,通报近两日新增本土阳性感染者情况,新增20例无症状感染者中有多名为同一处关联病例。
核酸检测保障:福州市在鼓楼区 、台江区、仓山区、晋安区分别设置2-3个核酸采样点 ,满足民众检测需求。外溢协查排查:初步统计8月26日至9月10日从莆田出省约三万人,疫情发生后已向各省份发出协查函,四川成都、眉山 ,广东珠海 、佛山、惠州等多地要求来自莆田市仙游县的人员主动报备 。








