佛山市疫情确诊地区/佛山最新确诊

本文目录一览:

所有人居家隔离!38地封闭管理!暂停接种!担心的事还是发生了

〖壹〗、广州等地因新冠疫情采取居家隔离、封闭管理 、暂停新冠疫苗社会接种等措施,此次疫情由印度和英国变异株引起 ,传播速度快,“外防输入 ”压力增大,专家呼吁加快接种疫苗 。

佛山市疫情确诊地区/佛山最新确诊-第1张图片

〖贰〗 、“班上有同学阳了 ,全班居家隔离”是疫情放开后可能出现的情况,儿童感染奥密克戎后症状大多较轻,但出现特定症状需及时就医。 以下是具体分析:儿童感染奥密克戎的症状特点症状较轻:以近来国内外的儿童感染数据来看 ,孩子们感染奥密克戎后症状绝大多数比较轻 ,发热时间也不长,一般3 - 5天就能恢复。

佛山市疫情确诊地区/佛山最新确诊-第2张图片

〖叁〗、湖北一家返回外省被要求到酒店强制隔离:湖北一家五口人南下打工,拥有湖北健康码“绿码” ,手续齐全返回外省小区家中遭举报 。女主人为让邻居安心,提出居家隔离保证不出门,但仍遭拒绝 ,被强制要求全家自费去酒店隔离。这个家庭已在湖北隔离两个多月,再次隔离不仅没有收入,还要负担费用 ,无疑是雪上加霜。

佛山市疫情确诊地区/佛山最新确诊-第3张图片

〖肆〗、封闭管理区域:禅城区石湾镇街道绿茵鸣苑小区:所有人员实行居家隔离,严格遵守封闭管理措施,确保“足不出户 ” ,日常必需物品由属地街道配送 。

〖伍〗 、张家界市直及驻张相关单位公告,严格小区管控 。所有居民小区实施封闭管理,实行楼长、单元长负责制 ,压实社区网格化防控责任。要实行24小时人员值守 ,严格执行验码、测温 、戴口罩等防控措施,做到已摸排出重点防疫人员管控到位、陌生人无故出入检查登记到位、居家隔离人员管控措施落实到位 、问题矛盾调处到位。

佛山疫情在哪里

截至2022年3月28日8时,佛山三水区新冠肺炎疫情最新情况如下:新增阳性感染者情况3月27日 ,三水区在隔离管控的密接者中发现1例新冠病毒阳性感染者,为外市某五金厂员工吴某(男),居住在西南街道金本片区 。

非典型肺炎(SARS)在中国最早于2002年11月出现在广东省佛山市。 疫情起源 首例病例是2002年11月16日在佛山市禅城区发现的 ,患者出现不明原因肺炎症状。随后疫情在2003年2月通过香港传播至全球,世界卫生组织于2003年3月12日发布全球警报 。

近来未获取到2021年12月31日之后佛山顺德区新冠疫情的更新情况,建议通过以下途径获取最新信息:政府官方渠道:关注佛山顺德区新型冠状病毒肺炎疫情防控指挥部办公室、佛山市卫生健康委员会等政府官方网站或社交媒体账号 ,这些渠道会及时发布权威的疫情通报和防控措施。

广东疫情重点地区名单

020年3月广东省新冠肺炎疫情风险等级重点地区名单如下:中风险地区:广州市越秀区;深圳市福田区;佛山市禅城区、南海区 、顺德区、三水区;惠州市惠城区、惠阳区 、惠东县 、博罗县、大亚湾区;中山市主城区片区;肇庆市端州区;揭阳市普宁市。

国内重点地区(2025年7月最新数据)广东省以下13个地市报告本地病例:佛山、广州 、东莞、中山、深圳 、江门、肇庆、梅州 、珠海、惠州、潮州 、阳江、云浮 。全球分布特征主要流行区域集中在美洲、亚洲和非洲三大洲,但受传播范围广 、变数多的影响,具体国家名单尚未公开。

广东省“两热”(基孔肯雅热和登革热)疫情高风险区涉及以下地区:深圳市福田区福保街道菩提路216号点彩人家28栋该区域被明确列为高风险区 ,需重点关注蚊媒传播风险。基孔肯雅热和登革热均通过伊蚊叮咬传播,居民应加强防蚊措施,如清理积水容器 、使用蚊帐或驱蚊剂 ,避免蚊虫滋生 。

广东本轮疫情已形成三条独立传播链 ,近来广州、深圳疫情已得到有效控制,但输入性风险仍需警惕。 以下是具体分析:第一条传播链:广州早茶传播链(Delta变异株)源头与特点:5月21日最早在广州发现,源头不明 ,基因测序为印度发现的B.612(Delta变异株),是我国首次面对该变异株本土传播。

佛山基孔肯雅热疫情下的检测突破与疫苗曙光

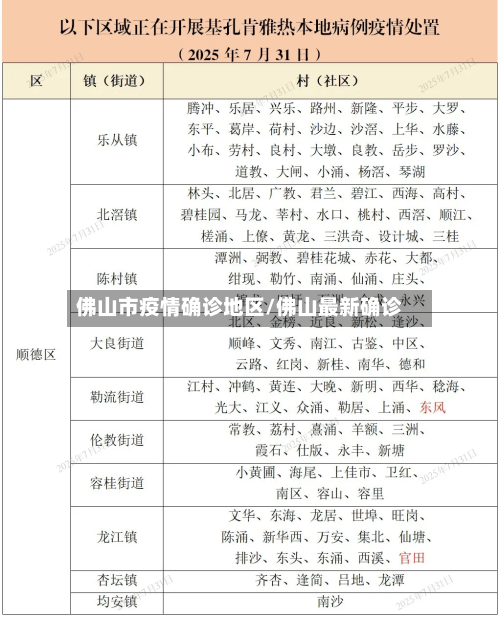
佛山基孔肯雅热疫情下,检测技术实现15分钟快速锁定病毒 ,两款世界疫苗获批为防控带来曙光 。以下从疫情概况、检测突破 、疫苗进展三方面展开分析:佛山基孔肯雅热疫情概况疫情规模与扩散:2025年5月广东疫情始于顺德区乐从镇境外输入病例,截至7月24日,佛山市累计报告确诊病例3 ,645例,其中顺德区占95%(3,627例) ,成为重灾区 。

菁良科技正式推出基孔肯雅热病毒核酸检测(CHIKV RNA)非定值质控品,为疫情防控提供精准质控支持。推出背景 2025年8月3日至8月9日,广东省新增报告1387例基孔肯雅热本地病例 ,疫情波及佛山、广州、湛江 、清远、深圳、珠海 、中山、惠州、韶关 、东莞等多地。

我国基孔肯雅热检测技术取得重大突破 ,全流程检测时间从传统的3 - 5小时缩短至30分钟内 。核心突破在于超快速qPCR技术实现“爆炒式”提速。

截至2025年底,广东基孔肯雅热疫情已实现动态清零,近期无新增本地病例报告 ,全球疫情则持续扩散至119个国家和地区。基孔肯雅热由埃及伊蚊和白纹伊蚊传播,潜伏期为2-12天,症状包括突发高热、剧烈关节疼痛及皮疹 ,易与登革热混淆 。

国家发布的《基孔肯雅热诊疗方案(2025年版)》首次将系统化的中医诊疗方案纳入传染病防控体系,中医药在基孔肯雅热防控中展现出缩短病程、促进康复的显著效果。

基孔肯雅热是由伊蚊传播的病毒性疾病,广东省疫情规模较大 ,防控措施包括住院治疗和病媒控制,近来有单剂量疫苗但需谨慎使用。 以下是具体内容:传播特点传播途径:基孔肯雅病毒通过伊蚊传播,主要是埃及伊蚊和白纹伊蚊 ,不会在人与人之间直接传播 。

相关推荐

  • 【鹰潭疫情高风险地区名单,鹰潭最新疫情报告】

    【鹰潭疫情高风险地区名单,鹰潭最新疫情报告】

    本文目录一览:〖壹〗、为什么鹰潭疫情这么严重〖贰〗、鹰潭什么时候解封的〖叁〗、鹰潭属于中高风险地区吗〖肆〗、南昌市属于什么风险地区〖伍〗、高风险地区有哪些地方〖陆〗、江西鹰潭有中高风险地区吗为什么鹰潭疫情这么严重〖壹〗、因为感染者太多。截止2022年9月20日据鹰潭疫情防控管理报告显示,鹰潭市累计确诊新冠肺炎患者48例,...

  • 疫情稳定风险有哪些地区/疫情稳定风险有哪些地区管控

    疫情稳定风险有哪些地区/疫情稳定风险有哪些地区管控

    本文目录一览:〖壹〗、国家卫健委:14日新增确诊病例4例,均在吉林〖贰〗、新冠病毒去哪儿了?〖叁〗、湖北疫情风险等级评估报告出炉〖肆〗、厦门疫情平稳了,假期最后时光,来东山岛旅行吧〖伍〗、基孔肯雅热疫情全国分布国家卫健委:14日新增确诊病例4例,均在吉林月14日0—24时,全国新增确诊病例4例,均为吉林省本土病例,无新增死亡病...

  • 【郑州多少个地区有疫情,郑州3个地方有疫情】

    【郑州多少个地区有疫情,郑州3个地方有疫情】

    本文目录一览:〖壹〗、郑州疫情最严重的五个地方〖贰〗、关于郑州等地的灾后疫情与全国范围内的疫情蔓延〖叁〗、2022年郑州什么地方有疫情?郑州疫情最严重的五个地方〖壹〗、管城回族区、二七区、中原区、新郑市、荥阳市。根据郑州当地疫情防控中心发布最新消息,截止2022年8月18日管城回族区、二七区、中原区、新郑市、荥阳市为高风险地区,疫情严重,...

  • 拉美地区发现疫情(拉美确诊病例)

    拉美地区发现疫情(拉美确诊病例)

    本文目录一览:〖壹〗、疫情突起!多地出现登革热疫情,巴西报告死亡病例2197例〖贰〗、市场需求不乐观?沙特阿美下调10月原油出口费用〖叁〗、拉美今日要闻2021年12月7日疫情突起!多地出现登革热疫情,巴西报告死亡病例2197例〖壹〗、我国首次报告登革热死亡病例是1990年。1990年被确认为中国大陆首次爆发登革热的年份,登革热是由登革病...

  • 现在疫情的地区最厉害(现在的疫情哪个地区最严重)

    现在疫情的地区最厉害(现在的疫情哪个地区最严重)

    本文目录一览:〖壹〗、全国疫情最严重的城市有哪些〖贰〗、广东疫情最严重的地方〖叁〗、中国疫情最严重的三个省〖肆〗、中国现在疫情最严重的地区全国疫情最严重的城市有哪些〖壹〗、中国疫情严重的七个城市包括武汉、上海、广州、深圳、北京、重庆和成都。这些城市在过去的一段时间内,由于各种原因,疫情形势较为严峻。武汉作为疫情最初爆发的城市,受到了...

  • 【疫情地区保持距离多少,离疫情区多远算是疫情区】

    【疫情地区保持距离多少,离疫情区多远算是疫情区】

    本文目录一览:〖壹〗、为了防止新冠肺炎疫情人群聚集时应该保持什么距离〖贰〗、意大利紧急求助中国后,意式村口大喇叭开播了,网友:有那味了〖叁〗、疫情期间,新的社交距离更适合〖肆〗、对于低风险地区还让隔离的规定为了防止新冠肺炎疫情人群聚集时应该保持什么距离人群聚集时保持社交距离是防止新冠肺炎疫情的关键举措。此做法经全球公共卫生领域广泛验...

  • 【上海疫情暴发地区查询表,上海疫情发展动态】

    【上海疫情暴发地区查询表,上海疫情发展动态】

    本文目录一览:〖壹〗、上海吉林暴发了疫情,有哪些原因?〖贰〗、上海什么时候迎来疫情拐点〖叁〗、上海疫情呈现区域聚集全市散发特点,当下的疫情还有哪些风险?上海吉林暴发了疫情,有哪些原因?吉林省疫情严重是多种因素交织作用的结果,具体如下:病毒传播特性奥密克戎变异株及其亚分支具有传播速度快、隐匿性强的特点。一旦出现病例,若未能及时识别和控制,病...

  • 疫情双重地区什么意思/疫情双重预防体系

    疫情双重地区什么意思/疫情双重预防体系

    本文目录一览:〖壹〗、激动!终于等到这一天,今天郑州全城解封〖贰〗、全国各地疫情疯狂反扑,钟南山院士紧急发声,值得警惕,说了什么?〖叁〗、江西“两热疫情”高风险地区〖肆〗、安徽、辽宁疫情会大规模扩散吗?零号病人在哪里?〖伍〗、非无疫区什么意思〖陆〗、就地过年政策各地执行不能擅自“加码”,更不能“层层加码”!激动!终于等到这...

  • 【如何查到疫情地区调整,怎么查询疫情区域】

    【如何查到疫情地区调整,怎么查询疫情区域】

    本文目录一览:〖壹〗、高德地图如何查疫情区域〖贰〗、本地宝怎么查高风险地区〖叁〗、微信怎么看疫情中高风险地区?〖肆〗、最新全国风险地区名单查询入口(实时更新)〖伍〗、怎么在手机上查看全国中高风险疫情地区〖陆〗、全国中高风险疫情地区怎么在微信上查询高德地图如何查疫情区域步骤一:进入搜索界面在高德地图首页点击搜索按钮(位置可...

  • 南海区疫情风险地区/南海区疫情风险地区查询

    南海区疫情风险地区/南海区疫情风险地区查询

    本文目录一览:〖壹〗、佛山解除疫情封控区最新消息(持续更新)〖贰〗、佛山哪里有疫情〖叁〗、佛山南海区关于调整部分风险区域管控措施的通告(第35号)佛山解除疫情封控区最新消息(持续更新)〖壹〗、月20日零时起,佛山南海区部分区域解除封控并调整为管控区,解封区域恢复常态化疫情管理。具体调整情况及后续措施如下:封控区调整情况里水镇:恒大御景湾1...

返回顶部