本文目录一览:
- 〖壹〗、为什么看起来北方疫情比南方严重呢?
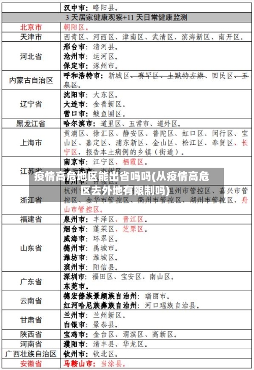
- 〖贰〗 、保定中高风险地区去厦门要隔离吗?
- 〖叁〗、3月5日保定清苑区新增4例新冠病毒感染者
- 〖肆〗、保定疫情最新消息!
- 〖伍〗 、最新!河北3地解除封控
- 〖陆〗、保定哪个县有疫情?
为什么看起来北方疫情比南方严重呢?
〖壹〗、北方疫情看起来比南方严重,主要与病毒分支差异 、气候条件不同以及人口结构特点三方面因素有关。具体分析如下:病毒分支差异南北地区流行的奥密克戎病毒虽同属大类,但细分分支存在差异 。例如 ,广州主要流行BA.2,而北京等地流行的是新变种BA.7。后者传播速度更快,曾出现1传18的案例 ,导致感染人群迅速扩大。

〖贰〗、在国内,从上呼吸道和全身其他症状来看,北方和南方的差异比较明显 。有可能是受气候、温度 、湿度的影响 ,比如北方干燥、寒冷,体感症状就会明显重一些,像冬天上呼吸道感染要比夏天症状更明显 ,会觉得更不舒服。

〖叁〗、疫情南轻北重的原因:气候原因可能是主要原因:北方已经普遍进入冰冻时期,天气寒冷且干燥,是流感等呼吸道感染的高发期。而南方冬季气温较北方高一些 ,也没有那么干燥 。感染的奥密克戎变异病株不一样:北京主要流行的毒株是BF.7,广州主要流行的病株是BA2,也是造成南轻北重的原因之一。

〖肆〗 、北方疫情卷土重来,这主要有两方面的因素影响 ,首先,这跟病毒输入的机会有关,哪个地方输入得多 ,哪个地方发生传播的几率就大。其次,北方地区的气候更加寒冷,秋冬季气温低 ,更有利于新冠病毒在外环境中存活,而且温度越低,人们就更趋向于室内活动 ,导致人际距离缩短,也有利于呼吸道疾病的传播 。
〖伍〗、近来,新冠疫情在全国范围内都很严重。但是根据官方数据来看 ,近来南方疫情比北方疫情要严重一些,例如,中国南方的湖北省和广东省的累计确诊病例数相对较高。

保定中高风险地区去厦门要隔离吗?
保定中高风险地区去厦门需要隔离,一律实施14天集中或居家医学观察 ,并按规定进行新冠病毒核酸检测 。具体说明如下:中高风险地区人员来返厦规定:保定疫情中高风险地区人员应暂缓来(返)厦,待所在地区风险等级降至低风险后方可来(返)厦。
有高风险区7天内旅居史的人员,实行7天集中隔离 ,在第7天各进行1次核酸检测:有中风险区7天内旅居史的人员,实行7天居家隔离,在第7天各进行1次核酸检测:有高、中风险区所在的县(市、区 、旗 ,直辖市的乡镇、街道)的低风险区7天内旅居史人员,实行3天两检核酸检测和健康监测。
最新的政策是:低风险地区,不需要隔离 ,仅仅需要核酸检测证明啦!但是如果是中高风bai险或者当地没有发布疫情解除的相关公告的话,去外地还是要被集中隔离或者居家隔离的。
现在来看肯定是不需要隔离的:国内的话基本是只要携带核酸检测报告就能通行无阻 。同省的话更是不用核酸检测报告了。低风险地区,不需要隔离 ,甚至下周起连核酸检测报告都免除了!但是如果是中高风险或者当地没有发布疫情解除的相关公告的话 去外地还是要被集中隔离或者居家隔离的。
截止到2021年5月21日下午15时,河北省保定市全市属于新冠病毒疫情的低风险区域 。依据中央人民政府官方网站发布的全国中高风险等级名单可知,当前日期的新冠病毒中高风险区域不包含河北省保定市。
3月5日保定清苑区新增4例新冠病毒感染者
〖壹〗、月5日晚上保定市清苑区召开疫情防控新闻发布会,3月4日 ,该区发现1名省外来清人员王某某新冠病毒检测阳性,经专家组诊断为新冠肺炎确诊病例。近来,该病例已转运至保定市定点医院隔离治疗 ,追踪到的密切接触者 、次密切接触者已全部集中隔离医学观察 。
〖贰〗、月5日16时至6日16时,北京市新增本土新冠肺炎病毒感染者7例,其中确诊病例5例、无症状感染者2例;顺义区4例 、朝阳区3例。截至近来 ,小金阁阁服装店相关聚集性疫情已造成16人感染。新增本土感染者情况 感染者999:均为感染者88的同事,工作地点同感染者88 。
〖叁〗、月20日15时至21日15时,北京市新增本土新冠肺炎病毒感染者63例 ,区域核酸筛查初筛8管混采阳性,涉及海淀、丰台 、东城、昌平4个区。 以下是详细情况:新增感染者分布 区域分布:丰台区40例,海淀区、房山区各7例 ,朝阳区4例,石景山区2例,昌平区 、东城区、大兴区各1例。
保定疫情最新消息!
〖壹〗、022年1月24日河北保定安新县仍属于低风险地区,但存在本土确诊病例 ,出行受管控 。 以下是当天疫情相关情况:本土确诊病例详情病例一:张某某,男,50岁 ,北京返乡人员。1月20日4时30分从北京出发,6时20分到达高碑店首衡冷链物流园区装卸货物;21日4时7分先后到廊坊文安县和永清县装卸货物。
〖贰〗、保定市安国 、博野等地出现疫情,多个县已全域封控并开展全员核酸检测。具体情况如下:安国市疫情情况:检出5例阳性病例 ,包括1名病例的女儿和3名同事 。病毒测序结果显示与唐山高度同源。已完成两轮全员核酸检测。博野县疫情情况:检出4例阳性病例,其中1名病例的女儿就读学校出现3名阳性人员 。
〖叁〗、保定疫情相关情况如下:自12月起全域实行常态化防控,部分市民感染但情况不夸张 ,未出现严重医疗挤兑,药店除部分连花清瘟外药品充足,医院可正常就诊 ,此次情况提醒人们“放开”后需做好心理和行动准备。 具体内容如下:保定疫情现状防控情况:自12月起,保定就已经全域实行常态化防控。
最新!河北3地解除封控
022年3月28日3时起,天津河北区铁东路街宁宇家园5号楼解除封控区管控措施,其余区域范围保持不变 。以下是具体说明:宁宇家园5号楼解封情况 解封时间:2022年3月28日3时 解封范围:仅铁东路街宁宇家园5号楼解除封控区管控措施 ,河北区其他封控区、管控区 、防范区范围未发生变化。
河北省石家庄市、邢台市、廊坊市实行全域封闭管理,石家庄市藁城区增村镇部分村庄2万多名村民进行分批异地集中隔离观察。以下是具体情况:全域封闭管理措施封闭范围:石家庄市 、邢台市、廊坊市全域实行封闭管理,人员、车辆非必要不外出 。
邯郸市未发布三地继续封控及全员核酸的通告 ,当前通告主要围绕“五一 ”假期疫情防控提出七项要求,具体内容如下:非必要不离邯:市内人员非必要不外出,尤其不前往14天内出现阳性感染者的地区。
政策调整的直接表现:从“严格防控”到“精准优化”解除封控与缩短时间:12月起 ,疫情重灾区城市(如广州)率先解除大面积封控区域,缩短封控时间,依据“疫情防控20条 ”推行精准防控 ,避免“一刀切”对民生和经济的过度干扰。
保定哪个县有疫情?
022年1月24日河北保定安新县仍属于低风险地区,但存在本土确诊病例,出行受管控 。 以下是当天疫情相关情况:本土确诊病例详情病例一:张某某 ,男,50岁,北京返乡人员。1月20日4时30分从北京出发,6时20分到达高碑店首衡冷链物流园区装卸货物;21日4时7分先后到廊坊文安县和永清县装卸货物。
月2日晚 ,博野县召开新冠肺炎疫情防控工作新闻发布会,通报了全县疫情防控最新情况,包括疫情发现过程 、已采取的防控举措、封控措施、生活物资保障 、隔离转运情况以及阳性感染者流调情况等。
保定4月份疫情:安国市、保定市、容城、涿州 、唐县 。2022年4月1日保定安国市新增1例确诊病例。2022年4月3日保定市新增本土无症状感染者53例。2022年4月06日保定安国市公布新增5例新冠病毒阳性感染者活动轨迹 。2022年4月06日保定容城新增一例确诊病例。
0号保定3例那个县的如下。根据相关疫情防控3调查显示:2022年10月30日0—24时 ,河北新增无症状感染者60例,其中保定新增3例无症状感染者,均为高碑店人员 。
截止到2020年7月6日 ,没有中高风险地区 保定下辖县市低风险地区:涿州市、安国市、高碑店市 、易县、涞源县、定兴县 、顺平县、唐县、望都县 、涞水县、高阳县、安新县 、雄县、容城县、曲阳县、阜平县 、博野县、蠡县、莲池区 、竞秀区、徐水区、满城区 、清苑区。









