陕西疫情重点防控地区名单/陕西省疫情严重吗

本文目录一览:

2022全国疫情中高风险地区名单中高风险地区查询

〖壹〗、查询方式一:国务院客户端小程序——疫情风险等级查询入口获取:通过微信搜索“国务院客户端 ”小程序 ,进入后即可找到“疫情风险等级查询 ”功能入口 。查询流程:进入小程序后 ,点击页面上部的查询按钮,系统将直接展示全国中高风险地区名单,信息一目了然 ,无需复杂操作 。

陕西疫情重点防控地区名单/陕西省疫情严重吗-第1张图片

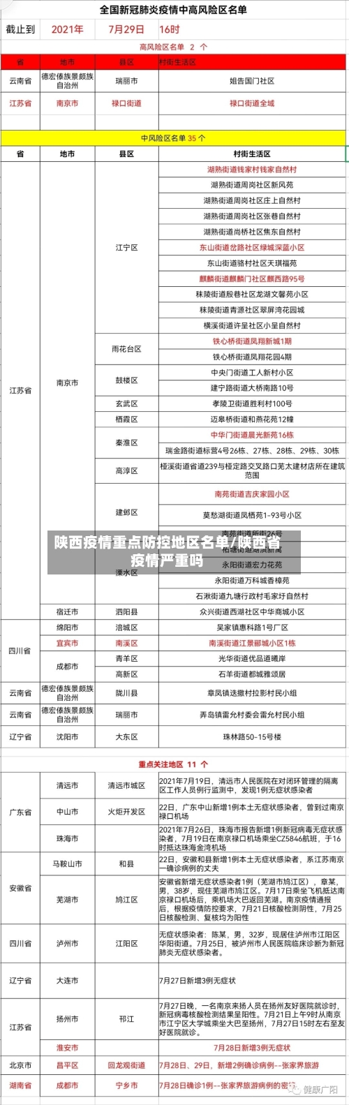
〖贰〗 、截至近来,国内共有2个高风险地区,76个中风险地区 ,主要分布在陕西省、河南省、浙江省等地,以下为详细信息(数据不包括港澳台地区):高风险地区:具体地区名单会随疫情形势动态调整,可通过权威渠道实时查询。

陕西疫情重点防控地区名单/陕西省疫情严重吗-第2张图片

〖叁〗 、高风险地区:累计确诊病例超过50例;14天内有聚集性疫情(如学校、工厂等集体单位出现多例关联病例)。中风险地区:14天内有新增确诊病例;累计确诊病例不超过50例 ,或超过50例但14天内无聚集性疫情 。低风险地区:无确诊病例,或连续14天无新增确诊病例。

西安新增50个高风险区,多家商场暂停营业,部分考试取消

西安市自2022年11月23日23时起新增50个高风险区,同时将65个高风险区降为低风险区 ,调整后共有高风险区223个。此外,陕西省人事考试中心取消了原定于11月26日至27日举行的三项资格考试 。

雁塔区明德新天地 长安区国色天香小区 凤栖东路3号 防控措施升级:禁止堂食:西安市区内逐步禁止堂食,以减少人流量长时间聚集 ,降低传播风险。外卖业务近来正常。公共场所暂停营业:部分公共场所已暂停营业 ,实行封闭管理 。例如,陕西省图书馆长安路馆区、高新馆区已暂停开放,多家健身馆和网咖也都暂停营业。

全区所有学校 、幼儿园停课停园 ,开展线上教学。职业学校、中职学校有封闭管理能力的,实施封闭式管理;无封闭管理能力的,开展居家线上教学 。各类校外培训机构暂停线下培训。大型活动与聚集性活动管理 严格大型活动管理 ,非必要不举办。取消不必要的聚集性活动,倡导“喜事缓办、丧事简办 、宴会不办” 。

2022全国中高风险地区一览表最新(实时更新)

〖壹〗、截至近来,国内共有2个高风险地区 ,76个中风险地区,主要分布在陕西省、河南省 、浙江省等地,以下为详细信息(数据不包括港澳台地区):高风险地区:具体地区名单会随疫情形势动态调整 ,可通过权威渠道实时查询 。高风险地区通常意味着当地疫情较为严重,传播风险高,会采取更为严格的防控措施 ,如封控管理 、全员核酸检测等。

〖贰〗、实时查询入口电脑端 国务院官方网站:通过国家卫生健康委员会或国务院客户端官方网站查询全国风险地区列表 ,数据权威且更新及时。微信端 “国务院客户端”小程序:打开微信,搜索“国务院客户端 ”小程序;进入后点击“疫情风险查询”功能,支持按省份、城市或区县筛选 ,并可查看具体风险等级及防控政策 。

〖叁〗 、022年全国中高风险地区查询可通过以下两种主要方式实现:查询方式一:国务院客户端小程序——疫情风险等级查询入口获取:通过微信搜索“国务院客户端”小程序,进入后即可找到“疫情风险等级查询 ”功能入口。

相关推荐

  • 大连疫情各地区风险等级/大连疫情分区分级名单最新公布

    大连疫情各地区风险等级/大连疫情分区分级名单最新公布

    本文目录一览:〖壹〗、大连现在属于什么风险等级2022〖贰〗、为什么大连有疫情却风险等级没变〖叁〗、大连两地区为何会被列为中风险地区?大连现在属于什么风险等级2022大连沙河口区现在属于高风险等级2022。根据疫情防控要求,经综合研判,大连决定将中山区人民路街道万民街6号,沙河口区星海湾街道集贤社区五四路160号,集贤社区成仁街315-3...

  • 西安现在疫情地区分布/西安现在疫情地区分布在哪里

    西安现在疫情地区分布/西安现在疫情地区分布在哪里

    本文目录一览:〖壹〗、现在中国疫情最严重的不是西安,而是台湾省!各省疫情现存确诊人数-数据...〖贰〗、每经15点|陕西西安新增三个中风险地区〖叁〗、?西安情况不容乐观,追踪隔离22344人,部分区域已被管控〖肆〗、西安三地调整为中风险地区在哪里〖伍〗、西安疫情最新消息:现在是什么风险地区现在中国疫情最严重的不是西安,而是台湾省...

  • 【渐江疫情高中风险地区,渐江疫情高中风险地区最新】

    【渐江疫情高中风险地区,渐江疫情高中风险地区最新】

    本文目录一览:〖壹〗、浙江省外回杭州余杭上学要居家隔离吗?〖贰〗、杭州的高风险地区〖叁〗、外省来杭州滨江封控规定一览〖肆〗、2022全国中高风险地区一览表最新(实时更新)〖伍〗、浙江宁波勤州区虹丽路是啥风险?〖陆〗、浙江省有哪些地方被划分为中风险区域?浙江省外回杭州余杭上学要居家隔离吗?〖壹〗、近来从金华前往杭州是否会被...

  • 临江省哪个地区有疫情(临江市最新疫情)

    临江省哪个地区有疫情(临江市最新疫情)

    本文目录一览:〖壹〗、为什么正杨社区没有解封?〖贰〗、12月6日浙江疫情风险等级一览〖叁〗、白山临|江市现在疫情如何通不通汽车?为什么正杨社区没有解封?疫情原因。正阳社区,在吉林省白山市临江市隆街道,位于临江市区中心。通过查询相关资料显示,截止到2022年9月24日,吉林市依然属于我国中风险地区,疫情原因正杨社区不能解封,为了遵守疫情防控...

  • 疫情防疫用于一类地区/疫情一类地区是哪些地区

    疫情防疫用于一类地区/疫情一类地区是哪些地区

    本文目录一览:〖壹〗、强化疫情防控在基层的管理〖贰〗、河北板块:河北所有城市都属于疫情低风险区域,为什么还是一级应急响应呢...〖叁〗、苏州防疫重点管控地区名单强化疫情防控在基层的管理强化疫情防控在基层的管理,可从严把出入关、做好防疫宣传、做好疫情摸排、督促疫苗接种等方面入手,具体如下:严把出入关减少出入口数量:社区每个园区关闭所有不必要...

  • 【我要去上海疫情地区,去上海这两天疫情管的严吗】

    【我要去上海疫情地区,去上海这两天疫情管的严吗】

    本文目录一览:〖壹〗、怎么查找上海疫情小区查询?〖贰〗、北京、上海:疫情最新通报!〖叁〗、最新上海疫情进出沪要求〖肆〗、上海第一批三区名单已划定,之前被封闭的区域何时开放?怎么查找上海疫情小区查询?〖壹〗、要查找上海疫情小区的信息,可以采取以下几种方法:使用官方渠道进行查询:访问上海市卫生健康委员会的官方网站:这类网站通常会发布...

  • 疫情地区解封条件(疫情封控区解封条件)

    疫情地区解封条件(疫情封控区解封条件)

    本文目录一览:〖壹〗、2022广州管控区解封需要满足什么条件?〖贰〗、疫情达到什么标准可以解封〖叁〗、深圳封控区一般多少天解封2022广州管控区解封需要满足什么条件?022年广州管控区解除管控需同时满足以下条件:近14天区域内无新增病例或无症状感染者区域内需连续14天无新增本土确诊病例及无症状感染者,确保疫情无扩散风险。区域内最后一名密切...

  • 泸西属于疫情地区吗现在/泸西属于疫情地区吗现在有疫情吗

    泸西属于疫情地区吗现在/泸西属于疫情地区吗现在有疫情吗

    本文目录一览:〖壹〗、泸西有没有封城〖贰〗、泸西封城一般多久解除〖叁〗、泸西县金林帝景湾小区疫情情况怎么样〖肆〗、从泸西到昭通是否要做核酸〖伍〗、红河泸西什么时候解封泸西有没有封城封城了。8月18日0时至24时,我县新增1例无症状感染者(系西藏返泸西病例病例2的同行人员,在集中隔离点检出),该无症状感染者活动轨迹与8月16日公...

  • 无锡疫情重点防控地区(无锡疫情重点防控地区有哪些)

    无锡疫情重点防控地区(无锡疫情重点防控地区有哪些)

    本文目录一览:〖壹〗、无锡融创乐园疫情防控要求〖贰〗、江苏无锡深夜通报:7月3日新增35名阳性〖叁〗、2022无锡崇安寺街道开设学生核酸采样专场的公告〖肆〗、广西回无锡需要隔离吗?无锡融创乐园疫情防控要求〖壹〗、根据最新疫情防控要求,无锡融创乐园的疫情防控要求如下:入园登记与预约:即日起,进入无锡融创文旅城需先行登记预约。门铃码与健...

  • 济南历城区疫情地区(济南历城疫情防控)

    济南历城区疫情地区(济南历城疫情防控)

    本文目录一览:〖壹〗、济南历城区虞山苑是低风险还是高风险〖贰〗、山东3个中风险地区是哪里?〖叁〗、济南市是什么风险地区〖肆〗、1月22日益阳赫山区发布紧急提醒〖伍〗、济源紧急提醒:这些返济来济人员立即报备〖陆〗、济南历城区疫情现在怎么样济南历城区虞山苑是低风险还是高风险济南历城区虞山苑是高风险区。按原则将新冠感染者居住的...

返回顶部